广告
严犇 同济大学附属第十人民医院
引言
随着医疗技术的不断进步以及国民生活水平的显著提升,我国医疗基础设施的规划与建设也正持续向前推进。医院建设是与民生大计息息相关的基础工程,是解决医疗资源不平衡和人民健康服务需求不匹配等突出问题的有效途径,最大限度缩短项目建设周期及控制好各阶段建设的进度具有重大意义。
然而,部分研究指出,医院工程中的功能需求变化、医疗工艺调整、医疗设备更改等复杂性和不确定性因素,往往造成项目建设进度的延误。本文将分析医院工程进度管理的特点及影响因素,提出有效的管理对策并在医院建设项目中针对性地应用,有效降低医院项目施工进度风险。这对医院项目建设全过程管理具有十分重要的现实意义。
医院项目进度的管理特点
1. 复杂性凸显
相较于一般民用建筑,医疗建筑的前期审批流程繁多,需经过床位批复、放射防护预评价、卫生学评价与职业病危害预评价等关键审批流程,尤其是总进度目标论证需考虑的因素较多,具备可行性的进度计划编制难度大。如果是针对主城区的医院改扩建项目,建设流程则更为复杂,不仅涉及老旧建筑拆改、边施工边运营等现实需求,还需解决新老建筑设计匹配难度大、设备系统新旧系统之间有效融合的问题,如果存在文物保护事宜,则工程拆改周期更长、难度更大。
2.专业性与不确定性强
医疗卫生系统专业性强,具有综合医院建设经验和相关资质的施工单位不多,而医疗建筑的建设过程对于施工经验、管理能力要求较高。此外,医院相较于其他建筑更加复杂,由于专业系统多、投资高、工期长和技术要求高等特点,存在医疗功能需求差异大、合规性要求不同、医用设备系统更新周期不一致等诸多不确定因素,导致医疗建筑在设计阶段甚至建设阶段经常出现变更。例如,中国科学技术大学附属第一医院(安徽省立医院)医疗设备改造及信息化设施迭代升级项目,因医疗设备更新周期不一致,在建设过程中频繁变更。
3.多方协作配合度要求高
医院工程项目的进度管控是一个系统性、全面性的过程,涵盖了前期筹备、招标投标、施工建造、过程质量验收、竣工投用等环节。医院工程建设的全过程中,建设方、代建方、监理方、施工方、设计方、物资设备供应商以及政府主管机构等参建方之间存在紧密的协作关系,并且各方在不同的建设阶段承担特定的职责分工,因此多方协作配合程度的高低在项目进度管控方面就显得尤为重要。
医院建设项目进度滞后的影响因素分析
医院建设项目进度与全过程、各阶段的进展密切相关。基于以往众多医院项目的建设管理经验及过程分析,总结并归纳导致医院建设项目进度滞后的因素,具体如下。
1.报批手续不及时
报批报建是项目开展的先决条件。医疗建筑在前期报批手续上相较于其他建筑的报批手续要复杂,既要满足城市建筑规划部门的要求,又要满足市、区卫健委等上级部门的相关要求。若放射评估与评审、建设项目环境影响评价等相关手续办理不及时,将直接影响到项目的如期取证开工。
2.规划设计不系统
医疗建筑的规划设计是决定整个项目进度、质量的重要因素,若缺乏系统完整的规划设计或医疗工艺策划不合理,过程中往往会出现与各科室对接后再进行大调整的情况,将对整个工程的施工进度产生显著的不利影响。
例如,在前期阶段,某些建筑设计机构在规划医疗建筑时,缺少医疗领域的专业知识,造成建筑功能配置推敲不全面、不深入,导致后续过程中必须作出调整修改;在设计深化阶段,部门不同专业领域之间的沟通不畅,导致各专项图纸未经仔细校核便用于开工建设,由此在施工阶段容易出现碰撞冲突现象;在进入施工图设计环节时,一些专业的细节设计通常需要来自不同医疗系统的供货商配合实施,但供货商确定往往较为滞后,直至现场施工时才暴露出原设计图与系统专业设计之间的不一致,由此引发的设计变更及现场返工等问题将不可避免地延误整个工程进度。
因此,在项目的建设过程中可以采用模块化设计,快速处理不同的设计阶段中出现的问题,适应快速变化的医疗需求。
3. 招标采购管理不精细
在工程招标投标阶段,通常存在招标文件编制缺陷、内容条款不当、技术规格要求不明晰、标书清单不完备、条款疏漏错误、各标段界面划分不明确及契约规定含糊不清等问题,若发生低价中标的情况,将出现承包方利益受限、团队组成良莠不齐、施工动力不足等影响施工进度的不利因素。
4.施工筹备不全面
施工人员配备不足、机械数量不足与材料设备进场不及时等,会导致流水施工不能按原有计划正常实施。配套启动晚、沟通不到位、未及时处理配套工程等问题,将影响项目后期设备、系统调试和竣工验收的进度。此外,台风、高温天气等不可抗力因素也会导致工期的延误。
5.资金管理不充分
资金管理虽然对工程项目的进度没有直接作用,但工程款项支付不及时或市场材料价格调整,都会造成施工单位实际成本增加较大,导致资金周转困难,影响工地正常运转,可能进一步引发工程进度延误、质量问题及合同纠纷等风险。
医院项目进度管理优化改进对策
项目的进度推进受多种要素制约,医院管理者需追本溯源,实行规范化的管理策略,合理运用总体与细节相结合的管控手段,以确保计划目标的顺利达成。针对上述导致项目进度滞后的因素,提出相应的优化改进策略。
1.明晰项目进度计划目标
医疗基础建设直接关系到民众福祉,科学地设立进度目标是开展项目管理的基础。首先,要明晰项目的进度目标。其中,总进度计划作为进度调控的基准,对后续的进度管理工作影响重大,其制定必须审慎,需经过详细的论证才能确认。以上海市某三级甲等医院建设为例,医院从筹划到竣工的全周期建设历时约4年,其中前期设计构思、评审和动工前的各项准备工序大约要占用1年,而实际建设施工则需耗费3年左右。
在制定总进度计划时,除了需充分考虑项目规模、特点以及医院的具体情况外,还要将潜在的干扰因素及部分不可预测的风险因素包括在内。过程中需强化对总进度计划的实时监控与检查,该计划在确定下来后并不是固定不变的,实际操作中应实行持续的监控、检查、评估及优化。
若出现实际与计划的偏差,需对部分任务作出适当调整以确保最终目标的实现;如果差异甚大,以致即使调节部分任务仍无法确保初设计划目标,则需考虑对最初的总工期目标进行修改。医疗建设项目分部分项工程较多,项目中的每一个节点、工序在项目中的意义和价值各不相同,可以采用里程碑事件法确定其价值,采用甘特图法和关键路径法来设定和监控进度目标。
2. 建立完备的进度计划体系
根据整体时间安排,将工程细化至各层级,分别制定各子系统的任务时间计划,层次分明地确定工程各阶段的时间节点,并且最终编制成整个工程进度计划体系。一般而言,可采用三级划分的进度计划体系:一级计划包括项目启动到竣工的所有关键节点;二级计划细化到每月的施工任务;三级计划具体到每周的工作任务。具体如下。
(1)一级进度计划是指项目总进度计划,是进度控制的基准,也是后续进度管控的指导性文件。医院建设项目的一级进度计划通常包括项目建议书批复、项目可行性研究批复、设计方案批复、规划许可证、施工许可证、正式开工、桩基工程完成、围护工程完成、土方开挖、地下结构正负零、主体结构封顶、中间结构验收、五方验收、竣工备案及开办等重要时间节点。
(2)二级进度计划的编制以项目总进度计划为基础,总体上满足一级进度关键控制节点的进度要求。二级进度计划安排将表达重要的施工进程及其各施工环节的相互关系,可实施性和可控制性更强。这一进度计划涵盖的范围为项目筹划、实施、招标投标、验收等各阶段。
(3)三级进度计划的制定是在二级进度计划的基础上,针对不同专业任务进行详细拆解,依据任务的起、止时间点,将其拆分为更精确的分项工作,并且发挥指导现场操作的作用。整体来看,三级进度计划的管理旨在保障大局进度目标的实现,并且集中精力控制关键线路。
3.严格前期报批进度管理
医院建设项目在审批环节上较为复杂,若初期审批受阻,可能对项目的整个建设周期带来显著影响。因此,需提前谋划审批进度安排,系统梳理各项审批须提交的资料,确保对各审批项对应的机构部门、必备表单、联络对象及审查时效有充分的了解,并且制定出严谨的审批进度方案。
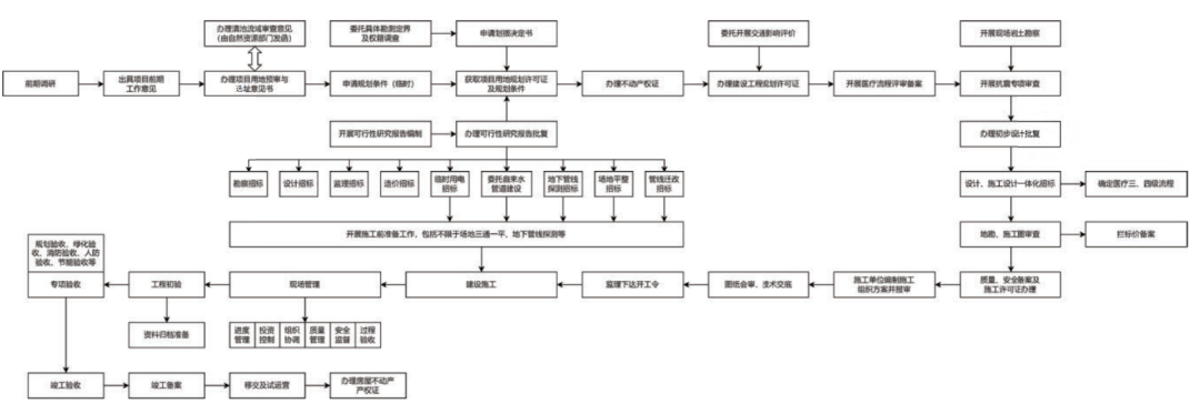
医院建设项目的前期报批工作通常需要1年左右,在前期申报过程中需先后向市规划、消防、水务、交运、供电、电信、燃气公司、抗震、防雷、卫生监督所、疾控中心、绿化和市容管理、环保、民防和招标办等多个部门请示汇报、联系协调及申请批复,使项目扎实推进,如期开工。医院项目报批流程,如图1所示。
图 1 医院项目报批流程图
4.系统推进规划设计进度
规划设计受阻是影响工程项目整体进展的关键因素之一。在设计阶段初期,需要准确了解医院的需求及定位,降低后期因医院需求变更而导致设计调整的可能性。项目设计包括概念、初步、施工图、系统专项,以及各配套专业深化等设计流程。有效的设计进度可通过以下核心环节管理来优化控制。
(1)在设计阶段充分与医院各科室进行沟通,了解各科室的功能需求及医疗工艺流程。在设计初期,组织跨部门会议,确保设计满足所有科室需求,如果仅依照设计规范教条地开展工作,设计方案大概率不能满足医院的预期要求。一、二、三级医疗工艺流程的重新沟通和调整,可能造成设计周期延长3个月以上。因此,要促使设计方与院方高效沟通与协作,得到使用科室明确且细致的需求,以有效推进项目设计。
(2)设计与报建任务并行且紧密相连。方案和初步设计需依照建设流程提交给有关部门审批并召开评审会。对于医院管理者而言,其在设计环节更加专注于建筑的功能需求及医疗流线的优化。如此便可对进度采取优化措施,即在方案或初步设计达到可报建阶段时,立即执行报建流程,并且在等待相关管理部门完成评审的同时,开展功能性调研、征询医疗专家的意见,推进设计深化。
(3)拟定设计工作时间表。医疗建筑的设计工作涉及多个阶段和专业,从设计阶段上来讲,包括概念设计、初步设计、施工图设计等;从专业上来讲,包括民防、基坑围护、结构、建筑、机电、二次装饰、幕墙、园林景观等,还涉及水电气等配套工程。为避免某些设计环节被忽略或者发生设计滞后,需事前详细策划每项设计内容的总体时间及完成图纸的时间节点,制定周密的设计工作时间表,以保障达成整体项目的进度目标。此外,在初步设计阶段完成后,需重点关注医疗专项和三级医疗工艺的设计。
(4)加强设计变更管理。根据众多医院建设项目的管理经验,土建二次结构和装修阶段常伴随着众多设计上的调整,如不同科室会针对水、电、通信线路、医用气体等多种设施点位提出新增要求,有时甚至包括拆除墙体、调整门窗等建筑结构布局,这些变动无疑会严重拖延施工进度,并且带来成本增加。为此,建议在二次结构施工和水电点位开槽装修布置前,再次与医院各科室部门人员对接,询问对方是否有新增需求,确定并形成签字图纸或文件,以降低后期设计修改频率。
5.实现招标采购进度精细管理
医院项目的招标采购是确保整个项目按时完成的核心环节。医院工程涵盖的招采内容约四五十项甚至更多,涉及服务、设备及施工等不同类别。为了降低投标行为的盲目性和任意性,必须制定一份精细的招标采购计划。
招标采购计划的编制需依据整体项目建设的时间进度表,并且着力于提前招标,避免出现“进度”等待“单位”的现象。
在项目的推进过程中可以采用Microsoft Project、Oracle Primavera P6、SAP ERP等软件辅助制定详细的项目计划,跟踪进度,管理资源和预算。可以采用甘特图法展示项目进度的时间线图表,直观地显示各个招标采购阶段的开始和结束时间,以及相互之间的依赖关系。对于专业分包,如消防系统、电梯、弱电智能化、幕墙及室内二次装修等,应当在总承包招标后立即跟进;各医疗专项,包括但不限于医疗洁净、医疗气体供应、实验室、废水处理、医疗物流等各参建单位也应提前确定,以便于做好配合准备工作。
例如,较早地完成电梯、冷冻机组、锅炉等设备的采购招标,有利于土建核对电梯井道和设备基础尺寸;幕墙专业单位的确定和尽早介入深化,有利于复核土建埋件位置是否准确,避免后期变更。
鉴于医院项目的复杂性,在招标文件中应尽量做到描述准确,工程量清单明细完整、不缺项,从而提升招标控制价的精确度。在编定招标的控制价格时,财务监理人员需参照市场实际状况确保定价的合理性,一方面要考虑市场实际情况合理设定招标控制价,避免报价过低;另一方面需调整评标策略,尽可能实施综合评标制度,确保施工方获得适当利润,激发其按时完工的积极性。
6. 加强施工现场进度管理
施工现场的进度管理是整个进度管理的难点,需要考虑的事项多,协调的参建方多,重点考虑以下五个方面的内容。
(1)对施工单位制定的进度计划做好跟踪监督。每周向院方汇报项目进展情况,复核总分包单位分别编制的各项单体工程施工进度计划之间是否相协调,专业分工与计划衔接是否明确、合理。
(2)应定期检查施工现场进度的实际完成情况。要求施工单位根据现场情况定期更新进度计划,以反映项目的实际情况。此外,在对实际进度与原计划进度进行比较分析时,不仅要判断其是否产生偏差及偏差的大小,还要判断工作是否为关键工作。过程中及时组织图纸交底、技术交底、安全交底,杜绝因质量、安全问题而导致进度延误。定期更新的进度计划经过监理单位审核同意和确认后,可成为进度评价和工期延误评价的基础依据。
(3)加强专业分包的进度管理。医院项目专业分包多,需将专业分包的进度纳入总包进度计划体系中,以配合开展各项工作。专业分包涉及总包的配合管理费问题,经常会发生争议,从而影响进度。因此,在总包招标前,就要考虑总包配合管理费的费率以及总包需配合的工作内容,在招标文件中给予明确。相关部门应参加总承包单位对分包单位的专题会,要求总包及专业分包单位对照计划汇报进度。
(4)加强施工材料的进度管理。对于乙供材料、设备,要求供货方提前确定送货时间,确保供应商严格执行供应计划;对于甲供材料、设备,在工程开工后,要求承包方提供一份甲供材料、设备进场计划表,院方按照该计划表进行采购进场准备,并且应根据施工进度计划编制医疗设备的预留预埋计划和进场计划。
(5)采用BIM进行进度管理。重视BIM在计划编制和论证过程中的应用,通过BIM模拟和错漏检查,提前发现问题所在并进行解决,减少或避免施工时的返工;运用项目管理平台和BIM在线可视化,让设计各专业、施工、管理人员实现项目信息、图纸、现场进展的同步共享。
7.完善投资进度管理制度
投资管理往往会对项目进度产生间接影响,如存在工程计量不准确、预算遗漏、评估价格不当等情况,可能会拖延进度。对于医院建设项目,需要做好资金的策划管理。准确估算需上报第二年的计划完成产值和资金申请。施工过程中要及时做好施工图预算,并且请财务监理及时审核,以确定施工图预算与投标金额的差距,尽量在概算内做好平衡。此外,及时进行每月进度款、变更签证的审核,确保工程进度款按时支付。
结语
本文对医院建设项目的进度管理进行了特点剖析和影响因素分析,并且提出了可行的应对措施。医院建设项目能否顺利推进取决于各方面的因素,医院项目管理者需要统筹好各方的关系,建立有效沟通、协调及监管机制,对于影响项目进展的困难要有预判、有解决思路,从而不断提高项目管理水平,保证建设目标按期实现。
广告
长按识别二维码→
加入医建同行社群
解锁【行业资源+每日干货】
请备注姓名+行业
筑医台12月精彩活动速览
(滑动查看更多活动)
* 部分活动可能有更新,以官网实际上线活动为准
筑医台融媒体 · 传播矩阵
戳”阅读原文“,查找更多您需要的内容